苏震(南京)科技有限公司
首页
关于我们
单位简介
主要职责
机构设置
获奖情况
单位资质
业务领域
探查
区划
评估
测量
土工
其他
支撑平台
业务平台
业绩成果
软件服务
技术支持
岩土实验室
物理探测设备
软件系统
硬件系统
专家团队
荣誉顾问
正高级专家
高级专家
特聘专家
新闻动态
技术服务
信息资讯
单位信息
通知公告
支撑平台
SUPPORT PLATFORM
☰
业绩成果
当前位置:
首页
>
支撑平台
>
业绩成果
发布时间:2026-01-06
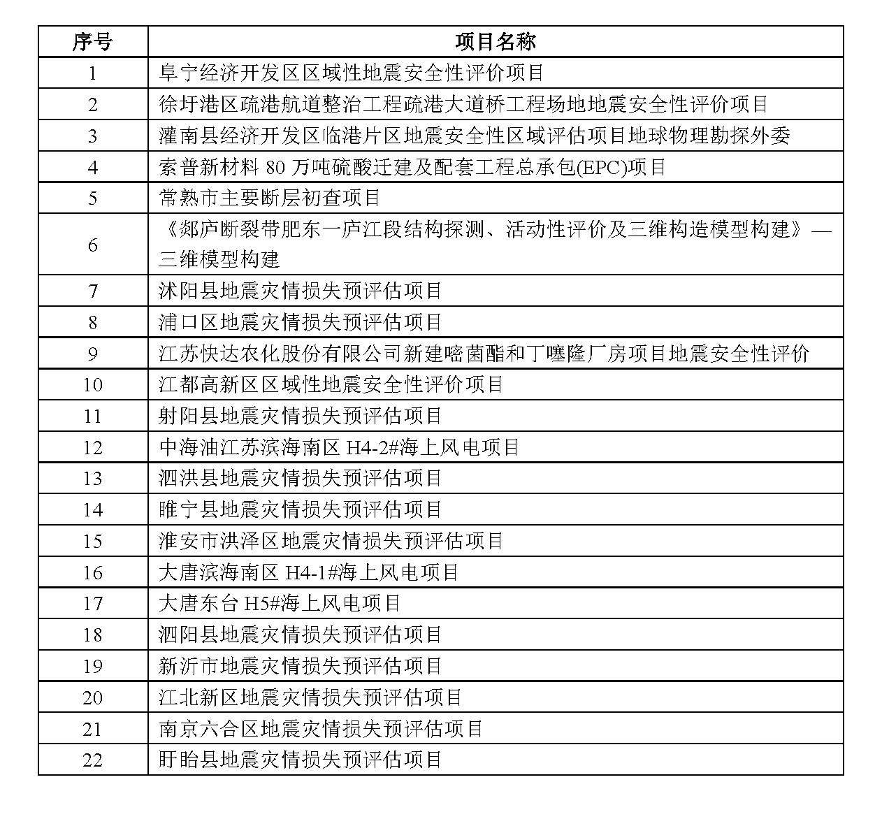
2025年苏震(南京)科技有限公司承担项目